0%

Redis学习笔记(三)——字典

前言

字典是一种用于保存键值对的数据结构,Redis数据库使用字典做为底层实现,字典也是哈希键的底层实现之一。

C语言中并没有内置字典这个数据结构,Redis自己实现了字典。

以下结合源码分析Redis字典的设计与实现,源码版本:Redis 6.0.10

问题思考

C语言中如何设计一个通用的字典和哈希表?

字典的设计与实现

Redis中使用哈希表来实现字典,一个哈希表中有多个哈希表节点,每个节点存储一个键值对。

哈希表和哈希表节点的设计

哈希表的结构体定义如下:

1
2
3
4
5
6
typedef struct dictht {
dictEntry **table; // 哈希表数组,每个数组是一个链表 (链地址法)
unsigned long size; // 记录哈希表大小
unsigned long sizemask; // 掩码,用于计算哈希索引,值总是等于size - 1
unsigned long used; // 记录已有哈希表节点个数。
} dictht;
  • table是一个指针数组,每个数组相当于一个链表;链地址法实现哈希表
  • size表示哈希表大小,取值总是为2的幂
  • sizemask为掩码,用于计算索引,取值总是为size - 1
  • used记录已有哈希表节点个数

一个大小为4的空哈希表如下图:

哈希表节点的结构体定义如下:

1
2
3
4
5
6
7
8
9
typedef struct dictEntry {
void *key;
union {
void *val;
uint64_t u64;
int64_t s64;
} v;
struct dictEntry *next;
};
  • key保存键,对于哈希键场景,这个key存储的实际类型是sds
  • v保存值,设置为联合类型用于保存不同类型的值
  • next保存链表的下一个节点,以链地址法解决哈希键冲突问题
  • value保存值,用联合类型的好处是可以保存不同类型的值

字典的数据结构设计

字典的结构体定义如下:

1
2
3
4
5
6
7
typedef struct dict {
dictType *type; // 类型特定函数
void *privdata;
dictht ht[2]; // 两个哈希表, ht[1]用于rehash
long rehashidx; /* rehashing not in progress if rehashidx == -1 */
unsigned long iterators; /* number of iterators currently running */
} dict;

如何设计多态字典?

type和privdata用于实现多态字典,dictType结构体定义如下:

1
2
3
4
5
6
7
8
typedef struct dictType {
uint64_t (*hashFunction)(const void *key); // 计算hash值
void *(*keyDup)(void *privdata, const void *key); // 复制键
void *(*valDup)(void *privdata, const void *obj); // 复制值
int (*keyCompare)(void *privdata, const void *key1, const void *key2); // 比较键
void (*keyDestructor)(void *privdata, void *key); // 销毁键
void (*valDestructor)(void *privdata, void *obj); // 销毁值
} dictType;

考虑字典的增、删、改、查场景,每个场景必定会涉及如下动作:

  • 哈希值的计算

  • 键、值的复制

  • 键、值的销毁

  • 比较两个键是否相同

对于不同类型的键值对,以上这些动作的具体实现必定是有差异的。设计dictType的好处在于,通过挂接钩子函数消除这个差异,简化了字典的增、删、改、查等API的实现。(比如复制键的场景,不同类型的键值对只需调用同一个钩子函数keyDup即可)

钩子函数的挂接,在字典创建时完成,参考dictCreate, 时间复杂度O(1)

1
2
3
4
5
6
7
8
9
10
11
12
13
14
15
dict *dictCreate(dictType *type, void *privDataPtr) {
dict *d = zmalloc(sizeof(*d));
_dictInit(d,type,privDataPtr);
return d;
}

int _dictInit(dict *d, dictType *type, void *privDataPtr) {
_dictReset(&d->ht[0]);
_dictReset(&d->ht[1]);
d->type = type; // 挂接钩子函数
d->privdata = privDataPtr;
d->rehashidx = -1;
d->iterators = 0;
return DICT_OK;
}
  • ht是一个数组,包含2个哈希表。一般情况下只会用到ht[0],ht[1]用于字典的rehash操作。

  • rehashidx表示字典rehash的进度,取值为-1表示没有进行rehash。

举例:

新增一个哈希键key,4个键值对。

1
2
3
4
5
6
7
8
9
10
11
12
13
127.0.0.1:6379> hmset key key1 value1 key2 value2 key3 value3 key4 value4
OK
127.0.0.1:6379> object encoding key
"hashtable"
127.0.0.1:6379> hgetall key
1) "key2"
2) "value2"
3) "key4"
4) "value4"
5) "key1"
6) "value1"
7) "key3"
8) "value3"

注:必须先修改redis配置项hash-max-ziplist-value(这个例子中要设置为4),否则这里的哈希键默认编码方式为ziplist,而不是hashtable

GDB打印这个字典,具体方法如下:

1
2
3
4
5
6
7
8
9
10
11
12
13
14
15
16
17
18
19
20
21
22
23
24
25
26
27
28
29
30
31
32
33
34
35
36
37
38
39
40
41
42
43
44
45
46
47
48
49
50
51
52
53
54
55
56
57
58
59
60
61
62
63
64
65
66
67
68
69
70
71
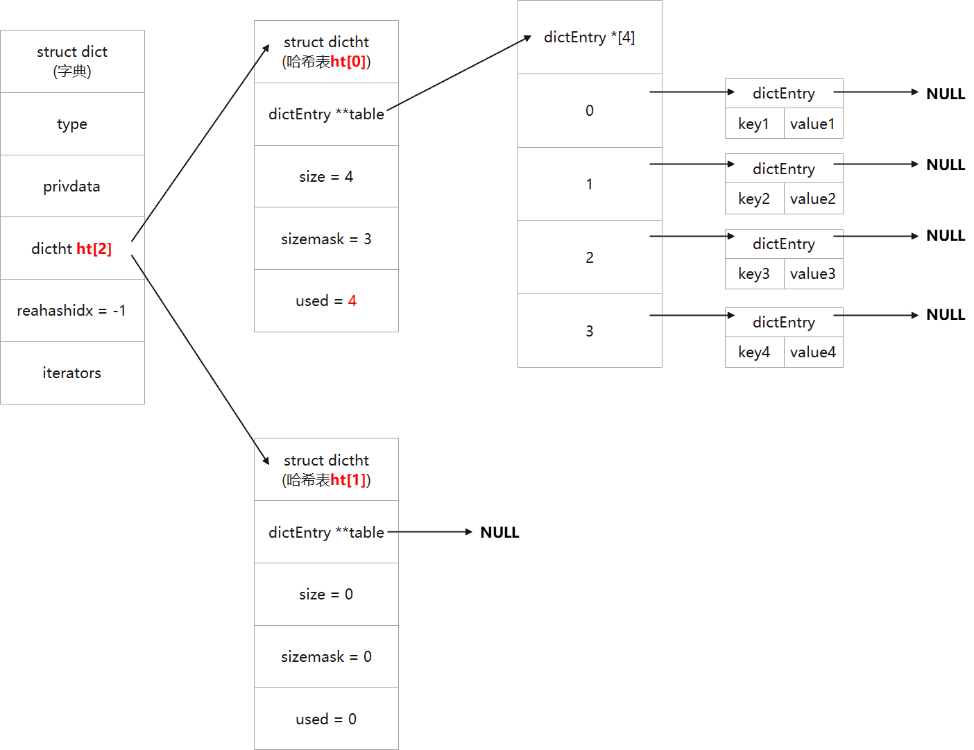
// 1、打印哈希键key,在0号数据库键空间中先找到这个key。
(gdb) p (sds)server.db[0].dict.ht[0].table[1].key
$1 = (sds) 0x564377c118c1 "key"

// 2、打印哈希键的值, 注意值也是一个字典结构,有4个键值对
(gdb) p *(robj *)server.db[0].dict.ht[0].table[1].v
$2 = {type = 4, encoding = 2, lru = 12185874, refcount = 1, ptr = 0x564377c20450} // 字典位于0x564377c20450地址处
#define OBJ_HASH 4 /* Hash object. type = 4*/
#define OBJ_ENCODING_HT 2 /* Encoded as hash table, encoding = 2 */

// 3、打印这个字典
(gdb) set print pretty on
(gdb) p *(dict *)0x564377c20450
$3 = {
type = 0x5643777e4860 <hashDictType>,
privdata = 0x0,
ht = {{
table = 0x564377c10eb0, // 哈希表地址0x564377c10eb0
size = 4,
sizemask = 3,
used = 4
}, { // ht[1]用于rehash,一般情况下rehashidx=-1,ht[1]用不上
table = 0x0,
size = 0,
sizemask = 0,
used = 0
}},
rehashidx = -1, // 等于-1表示没有进行rehash
iterators = 0
}

// 4、打印字典中的哈希表,哈希表中的指针数组长度为4
// 索引0的链表长度为1,内容:(key, value2) -> NULL
(gdb) p ((dictEntry **)0x564377c10eb0)[0]
$4 = (dictEntry *) 0x564377c1a250
(gdb) p (sds)((dictEntry *) 0x564377c1a250)->key
$5 = (sds) 0x564377c10ee1 "key2"
(gdb) p (sds)((dictEntry *) 0x564377c1a250)->v
$6 = (sds) 0x564377c1a231 "value2"
(gdb) p ((dictEntry *) 0x564377c1a250)->next
$7 = (struct dictEntry *) 0x0

// 索引1的链表长度为0
(gdb) p ((dictEntry **)0x564377c10eb0)[1]
$8 = (dictEntry *) 0x0

// 索引2的链表长度为2,内容:(key4, value4) -> (key1, value1)
(gdb) p ((dictEntry **)0x564377c10eb0)[2]
$9 = (dictEntry *) 0x564377c0f530
(gdb) p (sds)((dictEntry *) 0x564377c0f530)->key
$10 = (sds) 0x564377c1a1b1 "key4"
(gdb) p (sds)((dictEntry *) 0x564377c0f530)->v
$11 = (sds) 0x564377c1a1d1 "value4"
(gdb) p ((dictEntry *) 0x564377c0f530)->next
$12 = (struct dictEntry *) 0x564377c1a500
(gdb) p (sds)((dictEntry *) 0x564377c1a500)->key
$13 = (sds) 0x564377c10dd1 "key1"
(gdb) p (sds)((dictEntry *) 0x564377c1a500)->v
$14 = (sds) 0x564377c1a4e1 "value1"
(gdb) p ((dictEntry *) 0x564377c1a500)->next
$15 = (struct dictEntry *) 0x0

// 索引3的链表长度为1, 内容:(key3, value3) -> NULL
(gdb) p ((dictEntry **)0x564377c10eb0)[3]
$16 = (dictEntry *) 0x564377c1a190
(gdb) p (sds)((dictEntry *) 0x564377c1a190)->key
$17 = (sds) 0x564377c1a151 "key3"
(gdb) p (sds)((dictEntry *) 0x564377c1a190)->v
$18 = (sds) 0x564377c1a171 "value3"
(gdb) p ((dictEntry *) 0x564377c1a171)->next
$19 = (struct dictEntry *) 0x0

下图展示了这个字典:

哈希算法

Redis内置两种哈希算法:

  • dictGenHashFunction 用于字符串哈希,区分大小写。
  • dictGenCaseHashFunction用于字符串哈希,不区分大小写。
1
2
3
4
5
6
7
8
9
/* The default hashing function uses SipHash implementation in siphash.c. */

uint64_t dictGenHashFunction(const void *key, int len) {
return siphash(key,len,dict_hash_function_seed);
}

uint64_t dictGenCaseHashFunction(const unsigned char *buf, int len) {
return siphash_nocase(buf,len,dict_hash_function_seed);
}

索引值如何计算?

先通过哈希算法求出64位的哈希值,再利用这个哈希值和sizemask掩码得到索引值,源码参考_dictKeyIndex,这里简单给出伪代码:

1
2
3
4
5
// 返回key的索引值。
long GetKeyIndex(dict *d, const void *key) {
uint64_t hash = dictGenHashFunction((unsigned char *)key, strlen((char *)key));
return hash & dict->ht[0].sizemask;
}

举例:一个大小为4的空哈希表,新增一个键值对(k0, v0), 假设通过哈希算法求出的哈希值为666,按照上面的伪代码,求出索引值为 666 % ( 4 - 1) = 0,这说明这个节点需要插入到第0个哈希表数组,如图所示:

REDIS 3.0中的哈希算法

使用Murmurhash2算法计算键的哈希值,返回uint32_t类型的哈希值。

1
unsigned int dictGenHashFunction(const void *key, int len);

为什么哈希表数组长度设计为2的n次方,有什么好处?

好处1:保证哈希表元素分布均匀,减少哈希冲突。以下举例说明:

  • 如果哈希表长度size不设置为2的n次方(比如这里设为15),那sizemask = 14, 二进制表示:1110;这时假设我要插两个元素,哈希值分别是6 (110), 7 (111),分别与1110进行与运算后,两者得到的结果是相同的,因此这两个元素存储到同一个链表中,导致效率低下。

  • 如果size设计为2的n次方(比如16),sizemask的二进制为15,二进制表示:1111,此时哈希值6和7分别与1111运行与运算后得到结果110和111,因此这两个元素存储到不同的链表,保证了哈希表元素分布均匀。

好处2:利用位运算比取模运算更快的特点,提高求哈希索引的效率。

计算哈希索引的本质是取模求余数,但计算机不擅长做模运算,更擅长做位运算。我们注意到,只有在size是2的幂的条件下, 等式hash & (size - 1) == hash % size 才成立。

附:位运算和取模运算的运算效率对比

如何解决键冲突

常见的解决哈希冲突方法:

  • 开放寻址法 (线性探查法,平方探查法等)
  • 链地址法
  • 再哈希法
  • ……

Redis中使用链地址法解决哈希键冲突,即将同一个索引值的多个哈希表节点通过单链表连接起来。

链地址法优点是实现简单,适用于预先不知道哈希表数据大小,插入删除频繁的场景。

rehash操作

为什么要rehash?

哈希表的扩容和收缩操作通过rehash完成,rehash的目的在于将哈希表的负载因子(键的个数 / 哈希表大小)始终维持在合理范围内,以达到最优的时间和空间性能。

如果不设计字典的rehash动作,试考虑以下两个场景中的问题:

  • 新增大量的键值对到哈希表,查询某个键的时间复杂度从O(1)退化到O(N),时间性能差。
  • 考虑一个保存大量键值对的哈希表,删除这个表的所有键后,哈希表数组的空间并没有释放,出现内存占用高甚至内存不足的问题,空间性能差。

综上,必须设计字典的rehash动作,当哈希表保存键值对过多或过少时,对哈希表进行动态地扩容和收缩。

rehash的实现步骤

1、为字典的ht[1]分配空间,分配的空间大小取决于执行的操作(扩展或收缩), 以及当前键值对数目(即ht[0].used的值),源码参考_dictExpandIfNeeded

  • 如执行扩展操作,ht[1]的size设置为ht[0].used * 2, 参考dictExpand
  • 如执行收缩操作,ht[1]的size设置为ht[0].used,参考dictResize

2、将ht[0]的所有键值对rehash到ht[1],即重新计算ht[0]中所有键值对在ht[1]上的索引值,再将所有键值对加入ht[1]

3、ht[0]中所有键值对完成rehash后,释放ht[0], 将ht[0]指向ht[1],ht[1]置为空哈希表,为下一次rehash做准备。

举例:

假设这里对一个大小为4的字典做扩展操作,字典初始状态如下图:

1、为字典的ht[1]分配空间,大小为 4 * 2 = 8,分配空间后的字典如下图:

2、将ht[0]的所有4个键值对rehash到ht[1],假设重新计算得到的索引值为2, 3, 6, 7,如下图:

3、释放ht[0],将ht[0]指向ht[1], ht[1]置为空哈希表。和最初的字典对比,我们成功将哈希表的大小从4扩展到了8,如下图:

至此,我们搞清楚了为啥REDIS要在dict结构体中设计两个哈希表,原因如下:

  • rehash过程中简化两个哈希表之间的数据迁移替换操作。

  • 用于实现渐进式的rehash,参考渐进式rehash

为什么不直接复制ht[0]的节点到ht[1],而是要重新计算哈希索引值再rehash?

先看下索引值如何计算的: idx = hashcode & (dict->size - 1)

注意到,rehash之后哈希数组的大小发生了变化,所以索引值必须重新计算。

rehash的触发条件是什么

rehash操作会导致哈希表的扩展或收缩,以下分别讨论哈希表扩展、哈希表收缩两个场景是如何触发的。

负载因子的概念

这里先给出哈希表负载因子的定义:

1
load_factor = ht[0].used / ht[0].size;

可以看出,负载因子大于1时,说明一定出现了哈希冲突。

哈希表扩展策略

以下条件中满足任意一个,即自动触发哈希表的扩展操作:

  • Redis服务器没有执行BGSAVEBGREWRITEAOF命令,且哈希表负载因子大于等于1
  • Redis服务器正在执行BGSAVEBGREWRITEAOF命令,且哈希表负载因子大于等于5

说明:执行BGSAVEBGREWRITEAOF操作时,Redis会fork一个子进程。为了充分利用写时复制(Copy On Write)技术,在子进程存在期间,Redis服务器会提高负载因子,避免子进程存在期间进行哈希表扩展操作,引入不必要的内存写入,从而提高性能。

哈希表扩展策略的源码参考_dictExpandifNeeded

1
2
3
4
5
6
7
8
9
10
11
12
13
14
15
16
17
18
19
20
21
22
23
24
25
26
27
28
29
30
31
32
33
34
35
36
37
38
39
40
41
42
43
static int dict_can_resize = 1;
static unsigned int dict_force_resize_ratio = 5;
static int _dictExpandIfNeeded(dict *d) {
/* Incremental rehashing already in progress. Return. */
if (dictIsRehashing(d)) return DICT_OK;

/* If the hash table is empty expand it to the initial size. */
if (d->ht[0].size == 0) return dictExpand(d, DICT_HT_INITIAL_SIZE);

/* If we reached the 1:1 ratio, and we are allowed to resize the hash
* table (global setting) or we should avoid it but the ratio between
* elements/buckets is over the "safe" threshold, we resize doubling
* the number of buckets. */
if (d->ht[0].used >= d->ht[0].size && // 哈希表扩展的条件
(dict_can_resize ||
d->ht[0].used/d->ht[0].size > dict_force_resize_ratio))
{
return dictExpand(d, d->ht[0].used*2); // 扩展操作
}
return DICT_OK;
}

void dictEnableResize(void) {
dict_can_resize = 1;
}

void dictDisableResize(void) {
dict_can_resize = 0;
}

void updateDictResizePolicy(void) {
// 如果没有活跃的子进程,dict_can_resize写1,否则写0
if (!hasActiveChildProcess()) // (bgsave, bgwriteaof这些后台持久化操作在fork出的子进程中进行!
dictEnableResize();
else
dictDisableResize();
}

int hasActiveChildProcess() {
return server.rdb_child_pid != -1 ||
server.aof_child_pid != -1 ||
server.module_child_pid != -1;
}

哈希表收缩策略

哈希表的负载因子小于0.1时,Redis自动对哈希表做收缩操作。具体场景分析如下:

  • 删除哈希表中的某个键值对之后,通过htNeedsResize判断是否需对哈希表做收缩,参考hdelCommand

  • Redis服务器的定时事件中,周期性地检查每个数据库键空间字典,调用htNeedsResize判断是否需对哈希表做收缩操作。

哈希表收缩策略参考源码htNeedsResize

1
2
3
4
5
6
7
8
9
10
#define HASHTABLE_MIN_FILL 10      /* Minimal hash table fill 10% */
#define dictSlots(d) ((d)->ht[0].size+(d)->ht[1].size)
#define dictSize(d) ((d)->ht[0].used+(d)->ht[1].used)
int htNeedsResize(dict *dict) {
long long size, used;
size = dictSlots(dict);
used = dictSize(dict);
return (size > DICT_HT_INITIAL_SIZE &&
(used*100/size < HASHTABLE_MIN_FILL)); // 负载因子小于0.1,表示需要收缩
}

哈希表收缩的实现参考源码dictResize

1
2
3
4
5
6
7
8
9
10
#define DICT_HT_INITIAL_SIZE 4
int dictResize(dict *d) {
unsigned long minimal;

if (!dict_can_resize || dictIsRehashing(d)) return DICT_ERR;
minimal = d->ht[0].used; // 收缩后的哈希表大小为max(ht[0].used, 4)
if (minimal < DICT_HT_INITIAL_SIZE)
minimal = DICT_HT_INITIAL_SIZE;
return dictExpand(d, minimal);
}

定时事件中判断每个数据库键空间字典是否需要收缩,参考源码databasesCron

1
2
3
4
5
6
7
8
9
10
11
12
13
14
15
16
17
void databasesCron(void) {
// ....
if (!hasActiveChildProcess()) { // 如果没有执行bgsave, bgwriteaof
for (j = 0; j < 16; j++) {
tryResizeHashTables(resize_db % server.dbnum); // 尝试对每个数据库键空间字典和过期字典做哈希表收缩
resize_db++;
}
}
// ...
}

void tryResizeHashTables(int dbid) {
if (htNeedsResize(server.db[dbid].dict))
dictResize(server.db[dbid].dict);
if (htNeedsResize(server.db[dbid].expires))
dictResize(server.db[dbid].expires);
}

渐进式rehash

为什么需要渐进式rehash

考虑一个很大的字典(比如有1亿个key),当扩展或收缩哈希表时,需要将ht[0]中所有键值对rehash到ht[1],这个计算量是非常庞大的,对Redis服务器性能有一定影响,甚至会导致服务器在一段时间内停止服务。

因此,Redis服务器并不是一次性将ht[0]键值对全部rehash到ht[1],而是分多次地,渐进式地完成rehash动作。

渐进式rehash的步骤

  • 为ht[1]分配空间,并设置字典的rehashIdx为0,表示rehash从ht[0]的第0号链表开始。

  • 每执行一次字典的增、删、改、查操作时,Redis调用一次_dictRehashStep,将ht[0]哈希表在rehashIdx索引上的所有键值对rehash到ht[1],rehash完成后将rehashIdx加1

  • 当ht[0]所有键值对都rehash到ht[1]后,将rehashIdx置为-1,表示rehash完成。

  • 另外,Redis服务器的定时任务中,会周期性地调用dictRehashMilliseconds方法,在指定毫秒事件内对字典进行主动的rehash。

可以看出,渐进式rehash采用分治思想,将rehash计算量平摊到对字典的增、删、改、查操作上,避免了一次性rehash的庞大计算量。

rehash源码分析:

1、通过_dictRehashStep执行一次单步的rehash,源码如下:

1
2
3
4
5
6
7
8
9
10
11
12
13
14
15
16
17
18
19
20
21
22
23
24
25
26
27
28
29
30
31
32
33
34
35
36
37
38
39
40
41
42
43
44
45
46
47
48
49
50
51
52
53
54
55
56
57
static void _dictRehashStep(dict *d) {
if (d->iterators == 0) dictRehash(d,1);
}

/* Performs N steps of incremental rehashing. Returns 1 if there are still
* keys to move from the old to the new hash table, otherwise 0 is returned.
*
* Note that a rehashing step consists in moving a bucket (that may have more
* than one key as we use chaining) from the old to the new hash table, however
* since part of the hash table may be composed of empty spaces, it is not
* guaranteed that this function will rehash even a single bucket, since it
* will visit at max N*10 empty buckets in total, otherwise the amount of
* work it does would be unbound and the function may block for a long time. */
int dictRehash(dict *d, int n) {
int empty_visits = n*10; /* Max number of empty buckets to visit. */
if (!dictIsRehashing(d)) return 0;

while(n-- && d->ht[0].used != 0) {
dictEntry *de, *nextde;

/* Note that rehashidx can't overflow as we are sure there are more
* elements because ht[0].used != 0 */
assert(d->ht[0].size > (unsigned long)d->rehashidx);
while(d->ht[0].table[d->rehashidx] == NULL) {
d->rehashidx++;
if (--empty_visits == 0) return 1;
}
de = d->ht[0].table[d->rehashidx];
/* Move all the keys in this bucket from the old to the new hash HT */
while(de) {
uint64_t h;

nextde = de->next;
/* Get the index in the new hash table */
h = dictHashKey(d, de->key) & d->ht[1].sizemask;
de->next = d->ht[1].table[h];
d->ht[1].table[h] = de;
d->ht[0].used--;
d->ht[1].used++;
de = nextde;
}
d->ht[0].table[d->rehashidx] = NULL;
d->rehashidx++; // rehash完成后,将rehashidx计数加1
}

/* Check if we already rehashed the whole table... */
if (d->ht[0].used == 0) {
zfree(d->ht[0].table);
d->ht[0] = d->ht[1];
_dictReset(&d->ht[1]);
d->rehashidx = -1;
return 0;
}

/* More to rehash... */
return 1;
}

Q:为什么要设置单步rehash中最大空桶访问次数限制(empty_visit)?

A:考虑一个非常大的哈希表,比如有10亿个key, 其中连续1亿个空桶。如果不设置这个限制,会导致rehash中遍历空桶耗时太多,出现服务器阻塞。

2、通过定时任务中,周期性调用dictRehashMilliseconds,对字典执行主动rehash

1
2
3
4
5
6
7
8
9
10
11
12
13
14
15
16
17
18
19
20
long long timeInMilliseconds(void) {
struct timeval tv;

gettimeofday(&tv,NULL);
return (((long long)tv.tv_sec)*1000)+(tv.tv_usec/1000);
}

/* Rehash in ms+"delta" milliseconds. The value of "delta" is larger
* than 0, and is smaller than 1 in most cases. The exact upper bound
* depends on the running time of dictRehash(d,100).*/
int dictRehashMilliseconds(dict *d, int ms) {
long long start = timeInMilliseconds();
int rehashes = 0;

while(dictRehash(d,100)) {
rehashes += 100;
if (timeInMilliseconds()-start > ms) break;
}
return rehashes;
}

实现细节分析:

  • 通过C语言库函数gettimeofday计算rehash前后的耗时,好处是跨平台,且时间精度可以达到微秒级。

  • 通过循环多次执行一个短任务,每次比较实际用时与规定用时的方式,近似地实现规定时间内执行某个任务的目的。这种实现技巧简化了代码逻辑,值得学习借鉴。

增、删、改、查场景中的rehash实现

在rehash过程中,字典会同时使用ht[0], ht[1]两个哈希表,此时字典的增、删、改、查操作也会同时在两个字典中进行。

  • 查 —— 依次在ht[0], ht[1]中查找。

  • 增 —— 新增的键值对总是只加入到ht[1],目的是保证ht[0]中键值对只减不增,加速rehash的执行。

  • 删 —— 依次在ht[0], ht[1]中查找节点,并删除。

源码分析:

1、dictAdd 将给定键值对添加到字典,时间复杂度O(1)

1
2
3
4
5
6
7
8
9
10
11
12
13
14
15
16
17
18
19
20
21
22
23
24
25
26
27
28
29
30
31
32
33
34
int dictAdd(dict *d, void *key, void *val) {
dictEntry *entry = dictAddRaw(d,key,NULL);

if (!entry) return DICT_ERR;
dictSetVal(d, entry, val);
return DICT_OK;
}

dictEntry *dictAddRaw(dict *d, void *key, dictEntry **existing) {
long index;
dictEntry *entry;
dictht *ht;

if (dictIsRehashing(d)) _dictRehashStep(d); // 执行一次rehash

// 计算哈希索引值
if ((index = _dictKeyIndex(d, key, dictHashKey(d,key), existing)) == -1)
return NULL;

/* Allocate the memory and store the new entry.
* Insert the element in top, with the assumption that in a database
* system it is more likely that recently added entries are accessed
* more frequently.
*/
ht = dictIsRehashing(d) ? &d->ht[1] : &d->ht[0]; // rehash中,新增的键值对加入ht[1]
entry = zmalloc(sizeof(*entry));
entry->next = ht->table[index]; // 头插法,理由是最先插入的节点被频繁访问的可能性越大
ht->table[index] = entry;
ht->used++;

/* Set the hash entry fields. */
dictSetKey(d, entry, key);
return entry;
}

分析:

  • 每执行一次字典的插入操作,都会调用一次_dictRehashStep,做一次rehash

  • rehash过程中,新增的键值对总是加入到ht[1],ht = dictIsRehashing(d) ? &d->ht[1] : &d->ht[0];

  • 使用头插法,理由是最先插入的节点后续被访问的可能性越大,而且实现也非常简单,节省内存。

2、dictDelete从字典中删除给定键的键值对,时间复杂度O(1)

1
2
3
4
5
6
7
8
9
10
11
12
13
14
15
16
17
18
19
20
21
22
23
24
25
26
27
28
29
30
31
32
33
34
35
36
37
38
39
int dictDelete(dict *ht, const void *key) {
return dictGenericDelete(ht,key,0) ? DICT_OK : DICT_ERR;
}

static dictEntry *dictGenericDelete(dict *d, const void *key, int nofree) {
uint64_t h, idx;
dictEntry *he, *prevHe;
int table;

if (d->ht[0].used == 0 && d->ht[1].used == 0) return NULL; // 表空不能删除,直接返回

if (dictIsRehashing(d)) _dictRehashStep(d); // 执行一次rehash
h = dictHashKey(d, key); // 计算哈希值

for (table = 0; table <= 1; table++) { // 删除操作同时使用ht[0], ht[1]两张表
idx = h & d->ht[table].sizemask; // 计算索引值
he = d->ht[table].table[idx];
prevHe = NULL;
while(he) {
if (key==he->key || dictCompareKeys(d, key, he->key)) {
if (prevHe)
prevHe->next = he->next;
else
d->ht[table].table[idx] = he->next;
if (!nofree) {
dictFreeKey(d, he);
dictFreeVal(d, he);
zfree(he);
}
d->ht[table].used--;
return he;
}
prevHe = he;
he = he->next;
}
if (!dictIsRehashing(d)) break;
}
return NULL; /* not found */
}

分析:

  • 每执行一次字典的删除操作,都会调用一次_dictRehashStep,做一次rehash
  • 删除操作同时使用ht[0], ht[1]两张表

3、dictFetchValue用于查找字典,返回给定键的值,时间复杂度O(1)

1
2
3
4
5
6
7
8
9
10
11
12
13
14
15
16
17
18
19
20
21
22
23
24
25
void *dictFetchValue(dict *d, const void *key) {
dictEntry *he;
he = dictFind(d,key);
return he ? dictGetVal(he) : NULL;
}

dictEntry *dictFind(dict *d, const void *key) {
dictEntry *he;
uint64_t h, idx, table;

if (dictSize(d) == 0) return NULL;
if (dictIsRehashing(d)) _dictRehashStep(d); // 执行一次rehash
h = dictHashKey(d, key);
for (table = 0; table <= 1; table++) { // 查询操作同时使用ht[0], ht[1]两张表
idx = h & d->ht[table].sizemask;
he = d->ht[table].table[idx];
while(he) {
if (key==he->key || dictCompareKeys(d, key, he->key))
return he;
he = he->next;
}
if (!dictIsRehashing(d)) return NULL;
}
return NULL;
}

分析:

  • 每执行一次字典的查询操作,都会调用一次_dictRehashStep,做一次rehash
  • 查询操作同时使用ht[0], ht[1]两张表

字典API

API 功能
dictCreate 创建字典
dictRelease 释放字典
dictAdd 新增一个键值对到字典
dictFetchValue 查找字典,返回给定键的值
dictDelete 从字典中删除给定键的键值对

随机返回一个键值对

源码参考dictGetRandomKey

1
2
3
4
5
6
7
8
9
10
11
12
13
14
15
16
17
18
19
20
21
22
23
24
25
26
27
28
29
30
31
32
33
34
35
36
37
38
39
dictEntry *dictGetRandomKey(dict *d) {
dictEntry *he, *orighe;
unsigned long h;
int listlen, listele;

if (dictSize(d) == 0) return NULL;
if (dictIsRehashing(d)) _dictRehashStep(d);
if (dictIsRehashing(d)) {
do {
/* We are sure there are no elements in indexes from 0
* to rehashidx-1 */
h = d->rehashidx + (random() % (d->ht[0].size +
d->ht[1].size -
d->rehashidx));
he = (h >= d->ht[0].size) ? d->ht[1].table[h - d->ht[0].size] :
d->ht[0].table[h];
} while(he == NULL);
} else {
do {
h = random() & d->ht[0].sizemask;
he = d->ht[0].table[h];
} while(he == NULL);
}

/* Now we found a non empty bucket, but it is a linked
* list and we need to get a random element from the list.
* The only sane way to do so is counting the elements and
* select a random index. */
listlen = 0;
orighe = he;
while(he) {
he = he->next;
listlen++;
}
listele = random() % listlen;
he = orighe;
while(listele--) he = he->next;
return he;
}

分析:

  • 实现思路是:先随机选取一个非空的桶,再随机选取链表中的一个节点。

  • 理想情况下,哈希表中的每个链表的长度为1,所以这里用O(N)复杂度随机获取链表节点是完全可以接受的,不记录链表长度目的是为了节省内存。

字典迭代器的实现

1、先看下字典迭代器的结构体定义
1
2
3
4
5
6
7
8
9
10
11
12
13
/* If safe is set to 1 this is a safe iterator, that means, you can call
* dictAdd, dictFind, and other functions against the dictionary even while
* iterating. Otherwise it is a non safe iterator, and only dictNext()
* should be called while iterating. */
typedef struct dictIterator {
dict *d;
long index; // 当前遍历到的哈希表中的索引值
int table; // 取值只能是0或1
int safe; // 表示这个迭代器是否是安全的,1表示安全,0表示不安全
dictEntry *entry, *nextEntry; // 迭代器指向的当前元素,以及下一个要遍历的元素
/* unsafe iterator fingerprint for misuse detection. */
long long fingerprint; // 字典的指纹
} dictIterator;

1、safe成员为1,表示这个迭代器是安全的。安全指的是遍历过程中允许对字典做修改操作,且迭代中不会出现元素重复。所以当字典绑定了安全迭代器时,Redis不允许出现rehash操作,源码参考:

1
2
3
static void _dictRehashStep(dict *d) {
if (d->iterators == 0) dictRehash(d,1); // 只有未绑定安全迭代器时,才执行dictRehash
}

safe成员为0,表示这个迭代器是不安全的。不安全指的是遍历过程中不允许修改这个字典,且遍历过程中可能出现重复元素。它的优点在于允许rehash。

2、fingerprint为字典的指纹,在首次迭代时生成指纹,销毁迭代器时比较指纹,如果两者不一致,说明出现异常,程序退出。源码参考:

1
2
3
4
5
6
7
8
9
void dictReleaseIterator(dictIterator *iter) {
if (!(iter->index == -1 && iter->table == 0)) {
if (iter->safe)
iter->d->iterators--; // 计数减1,允许rehash操作
else
assert(iter->fingerprint == dictFingerprint(iter->d)); // 比较指纹
}
zfree(iter);
}

指纹的生成方法参考dictFingerprint

1
2
3
4
5
6
7
8
9
10
11
12
13
14
15
16
17
18
19
20
21
22
23
24
25
26
27
28
29
30
31
long long dictFingerprint(dict *d) {
long long integers[6], hash = 0;
int j;

integers[0] = (long) d->ht[0].table;
integers[1] = d->ht[0].size;
integers[2] = d->ht[0].used;
integers[3] = (long) d->ht[1].table;
integers[4] = d->ht[1].size;
integers[5] = d->ht[1].used;

/* We hash N integers by summing every successive integer with the integer
* hashing of the previous sum. Basically:
*
* Result = hash(hash(hash(int1)+int2)+int3) ...
*
* This way the same set of integers in a different order will (likely) hash
* to a different number. */
for (j = 0; j < 6; j++) {
hash += integers[j];
/* For the hashing step we use Tomas Wang's 64 bit integer hash. */
hash = (~hash) + (hash << 21); // hash = (hash << 21) - hash - 1;
hash = hash ^ (hash >> 24);
hash = (hash + (hash << 3)) + (hash << 8); // hash * 265
hash = hash ^ (hash >> 14);
hash = (hash + (hash << 2)) + (hash << 4); // hash * 21
hash = hash ^ (hash >> 28);
hash = hash + (hash << 31);
}
return hash;
}
2、迭代器初始化
1
2
3
4
5
6
7
8
9
10
11
12
13
14
15
16
17
dictIterator *dictGetIterator(dict *d) {
dictIterator *iter = zmalloc(sizeof(*iter));
iter->d = d;
iter->table = 0;
iter->index = -1;
iter->safe = 0;
iter->entry = NULL;
iter->nextEntry = NULL;
return iter;
}

dictIterator *dictGetSafeIterator(dict *d) {
dictIterator *i = dictGetIterator(d);

i->safe = 1; // 安全迭代器和非安全迭代器初始化的区别就是safe成员不同而已!
return i;
}

可以看出,安全迭代器和非安全迭代器初始化的区别就是safe成员不同而已。

3、遍历下一个节点
1
2
3
4
5
6
7
8
9
10
11
12
13
14
15
16
17
18
19
20
21
22
23
24
25
26
27
28
29
30
31
32
33
dictEntry *dictNext(dictIterator *iter) {
while (1) {
if (iter->entry == NULL) { // 如果为空,遍历下一个索引
dictht *ht = &iter->d->ht[iter->table];
if (iter->index == -1 && iter->table == 0) {
if (iter->safe)
iter->d->iterators++;
else
iter->fingerprint = dictFingerprint(iter->d); // 如果是非安全迭代器,计算指纹
}
iter->index++;
if (iter->index >= (long) ht->size) { // 如果当前哈希表是ht[0]且遍历完成,尝试遍历ht[1]
if (dictIsRehashing(iter->d) && iter->table == 0) {
iter->table++;
iter->index = 0;
ht = &iter->d->ht[1];
} else {
break;
}
}
iter->entry = ht->table[iter->index];
} else { // 否则,遍历当前链表的下一个元素
iter->entry = iter->nextEntry;
}
if (iter->entry) {
/* We need to save the 'next' here, the iterator user
* may delete the entry we are returning. */
iter->nextEntry = iter->entry->next;
return iter->entry;
}
}
return NULL;
}

简要概括,这个遍历操作就是从ht[0]到ht[1],再沿着哈希表数组往下遍历。

dictScan算法

dictScan算法用于遍历字典,是Redis字典源码中最为精妙,同时也是最难理解的算法。

字典遍历算法的复杂性分析

Redis字典涉及Rehash操作,如果在两次遍历键之间,字典发生了扩展或收缩,就会导致哈希键的索引值变化。字典遍历算法实现的难点在于如何保证字典中原有元素都能被遍历到,且迭代到的重复元素尽可能地少

Redis实现的dictScan算法特点如下:

  • 开始遍历时的所有元素,只要不被删除都能被返回

  • rehash过程中,算法可能返回重复元素,遍历过程中新增或删除的key可能返回,可能不返回。

具体实现分析:

先挖个坑,后续再填。。。。。。

网上已有非常深入的分析,推荐这篇:美团针对Redis Rehash机制的探索和实践

参考资料

【1】《Redis设计与实现》 第4章 字典

【2】Copy On Write机制了解一下

【3】美团针对Redis Rehash机制的探索和实践

【4】解决哈希冲突的常用方法分析